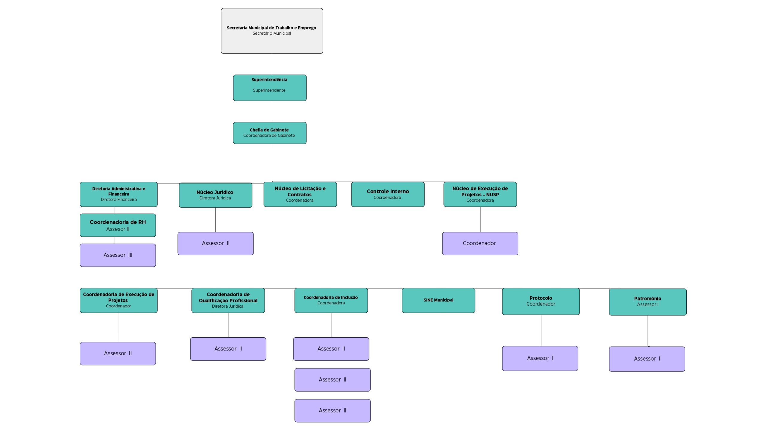
SEMTE – Secretaria Municipal de Trabalho e Emprego

Atualizado em 28 de maio de 2025

A Secretaria Municipal de Trabalho e Emprego (SEMTE) é o órgão da Prefeitura de Belém responsável por planejar, coordenar e executar políticas públicas voltadas à geração de emprego, qualificação profissional, estímulo ao empreendedorismo e inclusão produtiva. A SEMTE atua como ponte entre o trabalhador e o mercado de trabalho, promovendo ações para reduzir o desemprego e incentivar iniciativas autônomas e cooperativas.

Com foco na promoção da dignidade do trabalho e da inclusão econômica, a SEMTE também é responsável por programas de microcrédito, orientação ao associativismo e fortalecimento de redes de economia solidária, com atenção especial a pequenos empreendedores e populações em situação de vulnerabilidade social.

Principais atribuições da SEMTE:

  • Planejar e executar a política municipal de trabalho, emprego e geração de renda;
  • Promover a intermediação de mão de obra, a habilitação ao seguro-desemprego e ações de orientação e qualificação profissional;
  • Desenvolver programas e cursos de formação e requalificação profissional, alinhados às demandas dos setores produtivos locais;
  • Fomentar pequenos empreendimentos econômicos familiares e incentivar a economia solidária como estratégia de inclusão e desenvolvimento local;
  • Implantar e coordenar programas de microcrédito e crédito assistido voltados a empreendedores de pequeno porte;
  • Estimular a criação e a consolidação de associações, cooperativas e outras formas coletivas de organização do trabalho;
  • Articular políticas públicas de qualificação e profissionalização com o setor produtivo, promovendo a inserção laboral e o crescimento econômico;
  • Realizar pesquisas, diagnósticos e levantamentos sobre o mercado de trabalho, subsidiando a formulação de políticas públicas;
  • Incentivar o trabalho autônomo e o empreendedorismo local como alternativa de geração de renda;
  • Atuar na promoção da higiene, saúde e segurança no trabalho;
  • Prestar suporte administrativo e financeiro ao Conselho Municipal do Trabalho e Desenvolvimento Econômico-Social.
  • Secretário : Maycon Pantoja
  • Superintendente: Bruno Fernandes
  • Chefe de Gabinete : Gabrielly Sales

Maycon Pantoja

À definir

08:00 - 17:00

(91) 98501-6819

Selecione abaixo um dos serviços prestados por esta secretaria ou órgão:

136 Ouvidoria Municipal do SUS

Saiba mais sobre a Ouvidoria do SUS

Sistema de Vistorias da Defesa Civil

sistema de Vistorias da Defesa Civil possibilita mais agilidade e segurança para população, que solicita vistorias em imóveis e edificações.

EDITAL DE CHAMAMENTO PUBLICO N.001-25

EDITAL DE CHAMAMENTO PARA COMPLEXO GASTRONÔMICO DO MERCADO DE SÃO BRÁS

Cartão SEMAD

Cadastro Unificado de Fornecedores para obtenção do certificado de Registro Cadastral do Município de Belém

Análise de Projeto de Obras

Veja como solicitar a Análise de Projeto de Obras

Cumprimento do Código de Posturas

Denúncias, notificações e demolições de irregularidades que afrontam o Código de Posturas do Município de Belém

Cadastro de Grande Gerador de Resíduos Sólidos

Veja como fazer o cadastro de Grande Gerador de Resíduos Sólidos

Iluminação Pública – Luminária Apagada Durante a Noite

Serviço de troca de luminária apagada durante a noite

Iluminação Pública – Luminária Faiscando

Conserto na iluminação quando há faíscas na ligação entre o fio e a luminária

Iluminação Pública – Luminária Ausente

Solicitação de reposição de luminária em ponto já existente

Iluminação Pública – Luminária Acesa Durante o Dia

Lâmpada permanece acesa durante o dia

Iluminação Pública – Luminária ou Braço Pendurado

Serviço de conserto de luminária ou braço pendurado ou quebrado

Aplicativo Meu RPPS

Serviços para os segurados do Regime Próprio de Previdência Social, abrangendo servidores efetivos, aposentados e pensionistas

Adesão ao Plano de Assistência Básica à Saúde e Social dos Servidores Públicos do Município de Belém (PABSS)

Serviço de adesão ao Plano de Assistência Básica à Saúde e Social dos Servidores Públicos do Município de Belém (PABSS)

Licenciamento de ETR

Acesse o portal de serviços relacionado ao licenciamento de ETR

Iluminação Pública – Luminária Oscilante

A lâmpada acende e apaga de forma intermitente (piscando) durante o dia e à noite

Ouvidoria-Geral do Município

Saiba como abrir uma manifestação na OGM

Licenciamento de Eventos em Logradouros Públicos

O Sistema SINCRONIZADO é a plataforma informatizada de gestão de autorizações para eventos públicos e temporários no Município de Belém

Plano Plurianual – PPA

É a lei que estabelece o planejamento para um período de quatro anos, contendo os programas, projetos e metas que o governo recém-eleito pretende realizar a curto prazo.

Locais de Entrega Voluntária – LEVs

Os LEVs são pontos públicos de coletas, instalados pela Prefeitura de Belém, onde você pode descarrtar materiais recicláveis de forma correta e segura

Execução e reforma de obras públicas

Tem por finalidade planejar, coordenar, executar as atividades relacionadas à construção, reforma, revitalização de prédios, equipamentos e logradouros públicos e obras no sistema viário, macrodrenagem e obras especiais

Vistorias Técnicas e Alinhamento Predial

A Vistoria Técnica é um processo de avaliação que visa verificar as condições técnicas, de manutenção e de funcionalidade de uma edificação ou de seus sistemas, objetivando identificar e avaliar problemas, deficiências ou irregularidades, atuando como ferramenta para a tomada de decisões em relação à manutenção, reformas ou obras, garantindo a segurança e funcionalidade da edificação.

Mapa Turístico de Belém

Mapa Ilustrado Turístico da cidade de Belém criado pela Coordenadoria Municipal de Turismo

Centro de Informações Turísticas (CIT)

Serviço de informações para turistas e visitantes.

Atendimento Veterinário

Atendimento Veterinário: Consultas, exames…

Ouvidoria SEMMA

A Ouvidoria da Secretaria Municipal de Meio Ambiente (SEMMA)

Campanhas de Vacinação

Campanhas de Vacinação: Organização e realização…

Banda de Música da Guarda

A Banda de Música da GMB se apresenta nos eventos de formatura (missão militar e escolares) e nos shows das atividades promovidas pelas comunidades de Belém, Mosqueiro e Icoaraci, além de outras demandas ordenadas pelo Comando da corporação.

Projeto Anjos da Guarda

Projeto Anjos da Guarda visa oferecer atividades esportivas, recreativas, educativas e de saúde, além de noções de defesa pessoal e cidadania.

Atividade Guarda Amigo da Escola

O Projeto é desenvolvido de modo intersetorial, contando com a participação da Banda de Música, Grupamento de Ações Tática com Cães, servidores do Projeto Anjos da Guarda e Núcleo Setorial de Comunicação.

Coleta de Entulho

Saiba como solicitar a coleta de entulho

Plano de Contratações Anual 2025 – PCA

O Plano de Contratações Anual (PCA) é uma ferramenta de planejamento que tem como objetivo organizar e priorizar as aquisições e contratações essenciais para o funcionamento dos órgãos e entidades da Administração Pública. Desenvolvido a partir das necessidades específicas de cada secretaria, o PCA busca assegurar a eficiência e a transparência das contratações, além do cumprimento da Lei Orçamentária Anual (LOA), utilizando-a como base para o planejamento das contratações de bens e serviços a serem realizadas no decorrer do exercício financeiro.

Pagamento com cartão de crédito

Agora você pode pagar seus tributos com cartão de crédito!

Saúde Belém Digital

Com Saúde Belém Digital, você pode realizar consultas médicas e pediátricas a qualquer hora

ITBI

O ITBI Online – SEFIN/PMB é um sistema que possibilita a emissão do DAM

Concessão da Prestação de Serviço Público de Loteria nos Limites Territoriais do Município de BELÉM/PA.

Justificativa da conveniência e oportunidade de delegação da CONCESSÃO

Certidão Negativa de Débito

Por meio deste serviço, o contribuinte solicita à SEFIN uma certidão negativa de débito

Educação e Conscientização

Educação e Conscientização: Desenvolvimento de programas….

Parcerias e Eventos

Parcerias e Eventos: Estabelecimentos…

Fiscalização e Denúncias

Fiscalização e Denúncias: Recebimento de denúncias…

Campanhas de Adoções

Campanhas de Adoções: Promoção de feiras…..

Castramóvel / Esterilização (Castração)

Castramóvel / Esterilização (Castração): Realização de castrações…

Alistamento Militar Comércio

Serviço de Alistamento Militar

Poda e Vistoria de Árvore

Serviço destinado à realizar a manutenção e conservação dos logradouros públicos

Recurso de multa de trânsito

Saiba como entrar com recurso de multa de trânsito

Feira de Adoção de Animais no Centro de Controle de Zoonoses (CCZ)

Serviço de adoção de animais abrigados no Centro de Controle de Zoonoses de Belém

Castração de Cachorros e Gatos

Saiba como solicitar castração gratuita de cachorros e gatos de Belém

Hospital Veterinário Municipal Dr. Vahia

Saiba mais sobre o Hospital Veterinário Municipal Dr. Vahia

PSM da 14 – Hospital Pronto Socorro Municipal Mário Pinotti

Veja quais os serviços prestados pelo PSM da 14

Casa Rua – Casa Nazareno Tourinho

Saiba mais sobre a Casa Nazareno Tourinho, popularmente conhecida como Casa Rua

Atendimento às Vítimas de Preconceito Étnico-Racial – Assistência Psicossocial

Acolhe, Orienta e encaminha vítimas de violação de direitos étnico-racial

Atendimento às Vítimas de Preconceito por Orientação Sexual ou de Gênero

Acolhe, Orienta e encaminha vítimas de violação de direitos LGBTQIA+

Atendimento às situações de violações de Direitos Humanos

Acolhe, orienta e encaminha vítimas de violação de Direitos Humanos

Atendimento à Violência Contra Mulher – Assistência Jurídica

Acolhe, Orienta e encaminha vítimas de violação de direitos das mulheres

Atendimento à Violência Contra Mulher – Acolhimento Psicossocial

Acolhe, Orienta e encaminha vítimas de violação de direitos das mulheres

Vistoria – Risco de Desabamento

Saiba como solicitar Vistoria Técnica para caso de Risco de Desabamento

Voluntário da Defesa Civil

Podem se cadastrar pessoa física maior de 18 anos e pessoa jurídica de fins não lucrativos desde que atendam os requisitos dispostos no edital de chamamento. No momento da inscrição, é possível optar pela participação também no Círio de Nazaré 2022. Os candidatos aptos a atuarem como voluntários serão informados sobre as próximas etapas do processo por meio do e-mail cadastrado.

Vistoria – Situações de Risco à Comunidade

Saiba como acionar a Defesa Civil em Situações de Risco à Comunidade

Retirada de Entulho – Mosqueiro

Serviço de solicitação de retirada de entulho na Ilha de Mosqueiro

Reclamação de Obras

É dever de todo o cidadão, que se achar prejudicado ou tolhido no seu direito de ir e vir, denunciar as irregularidades para que a Prefeitura de Belém possa tomar as devidas providências, regularizando e punindo os infratores com os rigores da Lei.

Vistoria – Risco de Incêndio

Saiba como solicitar Vistoria Técnica para caso de Risco de Incêndio

Fiscalização de Obras Públicas e Privadas

Fiscalização de obras públicas e privadas

Mapas Digitais de CODEM

Mapas dos Bairros, Equipamentos Públicos, Distritos Administrativos, Ilhas de Belém, Bacias Hidrográficas e Parques Naturais Municipais.

Programa Terra da Gente

Saiba mais sobre o Programa de Regularização Fundiária Urbana de Interesse Social de Belém

Atendimento às Vítimas de Preconceito Étnico-Racial – Assistência Jurídica

Acolhe, Orienta e encaminha vítimas de violação de direitos étnico-racial

Previdência Social – Perícia Médica (Atendimento Psicossocial)

Saiba mais sobre a Previdência Social Municipal

Previdência Social – Perícia Médica (Avaliação Médica Pericial)

Saiba mais sobre a Previdência Social Municipal

Previdência Social – Compensação Previdenciária

Saiba mais sobre a Previdência Social Municipal

Previdência Social – Atendimento Previdenciário

Saiba mais sobre a Previdência Social Municipal

Previdência Social – Pensão por morte

Saiba mais sobre a Previdência Social Municipal

Previdência Social – Aposentadoria

Saiba mais sobre a Previdência Social Municipal

Programa Viver Belém – Minha Casa, Minha Vida

Saiba mais sobre o Programa Viver Belém

2ª Via do IPTU

Saiba como solicitar a segunda via do seu IPTU

Iluminação Pública – Lâmpada Danificada Mosqueiro

Serviço de conserto de lâmpada danificada em Mosqueiro

Iluminação Pública – Implantação de Luminárias Mosqueiro

Serviço de conserto de implantação de luminárias em Mosqueiro

Iluminação Pública – Luminária Quebrada Mosqueiro

Serviço de conserto para luminárias quebradas em Mosqueiro

Consultar Leis e Decretos Municipais

Pesquisas legislativas online

Ouvidoria da SEMOB

Saiba como entrar em contato com a Ouvidoria da SEMOB

Projeto Animal Comunitário

Projeto que atende cães e gatos que vivem em situação de rua em Belém

Elaboração, execução e suporte à infraestrutura de rede lógica e rede elétrica

Elaboração, execução e suporte à infraestrutura de rede lógica e rede elétrica para computadores das secretarias da PMB.

Biblioteca da Procuradoria-Geral do Município

Pesquisas legislativas online e no acervo bibliográfico

Cédula “C”

Solicitação da Cédula “C” para fins tributários

Webmail

Acesse o seu e-mail institucional

Declaração de Ausência de Documentação em Processo

Declaração de ausência de documentação em processo, se responsabilizando de entregá-lo em um prazo de 15 dias

Remissão de IPTU

Os contribuintes que não possuam condições financeiras de efetuar o pagamento do IPTU e da Taxa de Coleta de Lixo podem solicitar a remissão dos débitos (que é o perdão da dívida). Será feita uma avaliação social, para se identificar o nível de vulnerabilidade social da família.

2ª via da Taxa de Licença para Localização e Funcionamento (TLPL)

Por meio deste serviço, o contribuinte tem acesso a 2° via da guia de pagamento da TLPL

Processo Eletrônico

Por meio deste serviço, o contribuinte dá entrada em um processo na Sefin para tratar de assuntos tributários

Certidão Negativa de Registro Cadastral

Por meio deste serviço, o contribuinte tem acesso à certidão negativa de registro cadastro mobiliário e imobiliário

Geração do Comprovante de Inscrição e Situação Cadastral (CISC)

Por meio deste serviço, o contribuinte tem acesso ao Comprovante de Inscrição e Situação Cadastral

Certidão Negativa de Registro Cadastral

Por meio deste serviço, o contribuinte tem acesso à certidão negativa de registro cadastro mobiliário

Cadastro de Pessoa Jurídica (PJ)

Serviço destinado para contribuinte que deseja fazer o cadastro de Pessoa Jurídica

Agendamento Eletrônico – IPTU, ISS-PF e TLPL

Agende seu atendimento para os serviços de IPTU, ISS-PF e TLPL

Consulta e Parcelamento da Dívida Ativa (IPTU/ TLPL/ ISS-PF/ ISS-PJ)

Por meio deste serviço, o contribuinte pode consultar se possui débitos de IPTU com o Município e efetuar o parcelamento da dívida, se houver.

Imóvel – Consulta de Dados do Imóvel

Por meio deste serviço, o contribuinte tem acesso às informações sobre imóvel

Emissão da 2° Via de Parcelamento (IPTU/ TLPL/ ISS-PF/ ISS-PJ)

Por meio deste serviço, o contribuinte pode emite a 2° via da guia de pagamento de uma negociação já realizada.

Parcelamento de Saldo Devedor (IPTU/ TLPL/ ISS-PF/ ISS-PJ)

Por meio deste serviço, o contribuinte pode fazer o parcelamento do valor que falta ser pago em uma negociação já realizada.

Cadastramento de Ambulante Mosqueiro

Saiba como solicitar o cadastro de comércio de ambulante em Mosqueiro

Suporte e manutenção de Sistemas e Aplicativos de Informação

Suporte e manutenção dos sistemas e aplicações desenvolvidas pela CINBESA e de sistemas legados, através de uma Central de Atendimento de Sistemas.

Manutenção da Rede de Fibra Óptica dos órgãos e entidades municipais

Quando diagnosticado alguma interrupção na rede de fibra óptica, será acionada a empresa para reparo da fibra.

Desenvolvimento de projetos de rede lógica, elétrica e fibra óptica

Levantamento das necessidades do órgão solicitante e elaboração do projeto

Desenvolvimento de Sistemas e Aplicativos de Informação

Desenvolvimento de Sistemas e Aplicações que visam facilitar o gerenciamento e controle da gestão municipal, permitindo uma administração mais eficiente, ágil e transparente, ampliando a qualidade e a rapidez nas decisões.

Programa Escola de Esporte

O Programa “Escola de Esporte” consiste em vivências prático-teóricas voltadas ao esporte e lazer, levando em consideração a realidade sócio-econômica e cultural da população de Belém, suas necessidades, interesses e expectativas. As atividades desenvolvidas propiciam conhecimento sobre os fundamentos esportivos, além de aspectos da realidade vivida no cotidiano das pessoas, oportunizando a construção e apropriação de instrumental que reforcem e possibilitem a formação plena dos sujeitos como interlocutores de uma sociedade mais crítica, reflexiva e criativa.

Relatório Resumido da Execução Orçamentária – RREO

O Relatório Resumido da Execução Orçamentária (RREO) é uma publicação bimestral que apresenta as informações fiscais consolidadas de cada ente do país. Congrega as informações da execução orçamentária de todos os poderes, Executivo, Legislativo e Judiciário, incluindo também o Ministério Público e a Defensoria Pública, e deve ser publicado pelas esferas Federal, Estadual, Distrital e Municipal. É exigência do § 3º, art. 165, da Constituição Federal/88 e deve ser publicado pelo Poder Executivo até trinta dias após o encerramento de cada bimestre.

Fórum Permanente de Participação Cidadã Tá Selado

Tá Selado é um processo de participação cidadã que reúne governo e moradores de Belém para juntos apresentar e avaliar propostas prioritárias que vão orientar a gestão da cidade. Essas propostas serão base para a elaboração do Plano Plurianual (PPA), Lei Orçamentária Anual (LOA) e do plano de longo prazo, “Belém 2035, 200 anos da revolução cabana”. O Tá Selado é o Fórum permanente de diálogos entre prefeitura e comunidades de bairros, distritos e ilhas para definir eixos de condução de projetos de cidade de uma gestão democrática e popular.

Relatório de Gestão Fiscal – RGF

O Relatório de Gestão Fiscal (RGF) é um dos instrumentos de Transparência da Gestão Fiscal criados pela Lei de Responsabilidade Fiscal (LRF). O RGF objetiva o controle, o monitoramento e a publicidade do cumprimento dos limites estabelecidos pela LRF: Despesas com Pessoal, Dívida Consolidada Líquida, Concessão de Garantias e Contratação de Operações de Crédito.

Anuário Estatístico do Município de Belém

Instrumento com dados e informações que retratam a realidade do município de Belém em várias áreas de conhecimento, visando auxiliar a tomada de decisão e embasar a formulação de políticas públicas.

Lei de Diretrizes Orçamentárias – LDO

A Lei de Diretrizes Orçamentárias (LDO) é elaborada anualmente e tem como objetivo apontar as prioridades do governo para o próximo ano. Ela orienta a elaboração da Lei Orçamentária Anual, baseando-se no que foi estabelecido pelo Plano Plurianual. Ou seja, é um elo entre esses dois documentos.

Lei Orçamentária Anual – LOA

A Lei Orçamentária Anual (LOA) é elaborada pelo Poder Executivo que estima as receitas e estabelece as despesas para o próximo ano, como obras e serviços prioritários para o Município, considerando os recursos disponíveis.

Plano Diretor do Município de Belém – PDM

A política urbana do Município de Belém obedece aos preceitos da Constituição Federal, da Constituição Estadual e da Lei Orgânica do Município de Belém e, em especial, da Lei Federal nº 10.257, de 10 de julho de 2001 (Estatuto da Cidade), objetivando o desenvolvimento da cidade, com justiça social, melhoria das condições de vida de seus habitantes e usuários, e desenvolvimento das atividades econômicas.

Guia Médico do PABSS

Guia Médico do Plano de Assistência Básica à Saúde e Social dos Servidores Públicos do Município de Belém (PABSS)

Emissão de 2ª via do Cartão do Plano de Assistência Básica à Saúde e Social dos Servidores Públicos do Município de Belém (PABSS)

Serviço de emissão de segunda via do Cartão do Plano de Assistência Básica à Saúde e Social dos Servidores Públicos do Município de Belém (PABSS)

Credenciamento de Atrações Culturais

Serviço de credenciamento de artistas, atrações e profissionais da área de cultura

Autorização de Licença para eventos em Logradouros Públicos

Serviço de solicitação de autorização de licença para eventos em Logradouros públicos

Isenção de IPTU – Patrimônio Tombado

Serviço de Isenção de IPTU para Patrimônio Tombado, promovido pela FUMBEL

Autorização de Serviço ou Reforma – Patrimônio Tombado

Serviço de Autorização de Serviço ou Reforma em Patrimônio Público

Palacete Bolonha – Visita Guiada

O Museu Bolonha é um espaço de visitação pública e gratuita que visa a difusão do patrimônio histórico e arquitetônico de Belém através de ações educativas e museais.

Museu de Arte de Belém (MABE)

Museu de Arte de Belém (MABE) é um museu público municipal localizado na cidade de Belém, capital do estado do Pará, Brasil. Fundado em 1991, é subordinado à Fundação Cultural do Município de Belém. Sua sede é o Palácio Antônio Lemos, edificação em estilo neoclássico erguido na segunda metade do século XIX para ser sede da Intendência Municipal, tombado pelo poder público nas instâncias federal, estadual e municipal.

Biblioteca Pública Municipal Avertano Rocha

A Biblioteca Pública Municipal Avertano Rocha é um espaço múltiplo de ações inovadoras de práticas leitoras que se consolidam por meio de diversificadas atividades de estimulo a leitura.

Fiscalização – Comércio Ambulante AROUT

Saiba como denunciar comércio de ambulante irregular na Administração Regional do Outeiro (AROUT)

Cadastramento de Ambulante – AROUT

Saiba como solicitar o cadastro de comércio de ambulante na Administração Regional do Outeiro (AROUT)

Limpeza de bueiros – AROUT

Serviço de limpeza de bueiros na Administração Regional do Outeiro (AROUT)

Limpeza e Manutenção de vias públicas – AROUT

Serviço de limpeza e manutenção de vias públicas na Administração Regional de Outeiro (AROUT)

Varrição e Conservação de Praças – AROUT

Serviço de varrição e conservação de praças na Administração Regional de Outeiro (AROUT)

Roçagem de Vias Públicas – AROUT

Roçagem de Vias Públicas na Administração Regional do Outeiro (AROUT)

Limpeza e Manutenção de vias públicas – Icoaraci

Serviço de limpeza e manutenção de vias públicas em Icoaraci

Crédito Solidário

Incentivo aos pequenos empreendimentos para expanção do negócio a partir da concessão de microcrédito

Fiscalização de Obras Civis

Fiscalização de obras civis, orçamentos e vistorias técnicas.

Licenciamento de Uso

Análise do Licenciamento de Uso de pessoas físicas ou jurídicas, bem como orientar possíveis irregularidades

Licenciamento da Vigilância Sanitária

Monitoramento e Licenciamento de controle sanitário dos estabelecimentos que trabalham com alimentos

UPA – Unidades de Pronto Atendimento

Funcionam 24hs por dia, nos 7 dias da semana, atendendo pacientes e posteriormente encaminhando a outro ponto de atenção.

HGM – Hospital Geral de Mosqueiro

Maternidade, atendimento de urgência e emergência, ala hospitalar com 23 leitos, sendo um de isolamento, sala de estabilização e ambulatório com exames por imagem, ultrassom, raio-x 24h e laboratório.

PSM do Guamá – Hospital Pronto Socorro Municipal Humberto Maradei Pereira

Veja quais os serviços prestados pelo PSM do Guamá

HRDVZ – Hospital de Retaguarda Dom Vicente Zico

Veja quais os serviços prestados pelo Hospital Dom Vicente Zico

SAMU 192 – Serviço de Atendimento Móvel de Urgência

Saiba mais sobre o Serviço de Atendimento Móvel de Urgência (SAMU)

Acidente com Produtos Tóxicos e Animais Peçonhentos – Informações

Saiba como proceder em caso de acidentes envolvendo produtos tóxicos e animais peçonhentos.

ESF – Estratégia Saúde da Família

Saiba mais sobre a Estratégia Saúde da Família

Serviço Especializado – Casa Dia

Saiba mais sobre o serviço especializado da Casa Dia

Casa de Testagem e Aconselhamento (CTA)

Saiba mais sobre a Casa de Testagem e Aconselhamento

Centro de Especialidades Médicas e Odontológicas (CEMO)

Saiba mais sobre o Centro de Especialidades Médicas e Odontológicas

Casa Mental da Criança e do Adolescente

Saiba mais sobre a Casa Mental da Criança e do Adolescente

Consultório na Rua – População em Vulnerabilidade Social

Saiba mais sobre os serviços do Consultório na Rua

Denúncia de Crimes Ambientais

Saiba como denunciar Crimes Ambientais no Município e Distritos

Casa Recriar I – Mosqueiro

Saiba mais sobre a Casa Recriar I

Casa do Idoso

Saiba mais sobre os serviços da Casa do Idoso

Casa Mental do Mosqueiro

Saiba mais sobre a Casa Mental do Mosqueiro

Serviço de Atenção Domiciliar (SAD)

Saiba mais sobre o Serviço de Atenção Domiciliar

Plantão Social de Atendimento Itinerante

Saiba mais sobre o Plantão Social de Atendimento Itinerante do PROMABEN

Palestra sobre Educação Financeira

Saiba como solicitar Palestra de Educação Financeira

Serviços e obras no sistema viário

Saiba como solicitar os serviços e obras no sistema viário de Belém

Capina e Roçada em Via Pública

Saiba como solicitar os serviços de capinagem e roçagem em Via Pública

Capina e Roçada em Praças

Saiba como solicitar os serviços de capinagem e roçagem em Praças. Serviço não realizado em praças e parques adotados.

Orientação e Qualificação de Permissionários

Saiba mais sobre Orientação e Qualificação de Permissionários

Alvará de Ambulantes

Licenciamento de atividades ambulantes

Cadastro de Atividades de Comércio Informal

Saiba como fazer o cadastramento de Comércio Informal

Varrição em Ruas e Avenidas

Saiba como solicitar o serviço de varrição em ruas e avenidas

Ouvidoria da ARBEL

Saiba como entrar em contato com a Ouvidoria da ARBEL

Alimentação Escolar

Saiba mais sobre a Alimentação Escolar

Autorização de eventos – Logradouros Públicos

Saiba como solicitar autorização de eventos em logradouros públicos

Publicidade em Veículos de Transporte Público (Busdoor e Taxidoor)

Pedidos de publicidade nos modais de transportes

Credencial de Estacionamento – em vaga para IDOSO

Pedido de Credencial para estacionamento de veículo em vaga reservada para pessoas idosas

Credencial de Estacionamento – Pessoa com Deficiência

Pedido de credencial para estacionamento de veículo em vaga reservada especificamente para PCD

Passe Militar

Saiba como solicitar o Passe Militar

Passe Sênior

Saiba como tirar seu Passe Sênior

Passe Especial

Saiba como solicitar o Passe Especial

Passe Fácil Estudantil

Saiba como tirar a Meia Passagem Estudantil

Implantação de Sinalização Vertical e Horizontal

Pedidos de implantação de sinalização vertical (placas) e horizontal (pintura)

Limpeza de Rua – Mosqueiro

Saiba como solicitar limpeza de rua em Mosqueiro

Coleta de Lixo Domiciliar – Mosqueiro

Saiba como solicitar a retirada de lixo domiciliar

Capinação de Vias Públicas – Mosqueiro

Saiba como solicitar a capinação de vias públicas em Mosqueiro

Fiscalização – Comércio Ambulante Mosqueiro

Saiba como denunciar comércio de ambulante irregular em Mosqueiro

Alistamento Militar – Mosqueiro

Serviço de Alistamento Militar em Mosqueiro

Serviços Funerários – Mosqueiro

Saiba como solicitar serviços funerários em Mosqueiro

Apoio a Eventos – Mosqueiro

Serviço de planejamento e organização de eventos e turismo

Resgate de Animais

Serviço de resgate de animais

Ouvidoria SESMA

Serviço de Ouvidoria da SESMA

Cemitério Santa Isabel – Icoaraci

Serviço de inumações e exumações

Roçagem de Vias Públicas – Icoaraci

Serviço de roçagem de vias públicas em Icoaraci

Varrição e Conservação de Praças – Icoaraci

Serviço de varrição e conservação de praças em Icoaraci

Limpeza de bueiros – Icoaraci

Serviço de limpeza de bueiros e lavagem com hidrojato em Icoaraci

Recolhimento de Entulho – Icoaraci

Serviço de recolhimento de entulho em Icoaraci

Podagem de Árvore de Pequeno Porte – Icoaraci

Serviço de podagem de árvore de pequeno porte em Icoaraci

Limpeza de Cemitérios – Icoaraci

Serviço de limpeza de cemitérios administrados pela Agência Distrital de Icoaraci

Pintura de Postes e Meio Fio nas Vias Públicas – Icoaraci

Serviço de pintura de postes e meio fio nas vias públicas em Icoaraci

Cadastramento de Grupos Culturais – Icoaraci

Serviço de cadastramento de grupos culturais diversos em Icoaraci

Posto de Atendimento Fiscal – Icoaraci

Serviço de IPTU, alteração e revisão cadastral, cadastro de imóvel, alvará de obra, isenções, prescrição, entre outros serviços fiscais no Distrito de Icoaraci

Educação Infantil – FUNBOSQUE

Serviço de Educação Infantil da Fundação Escola Bosque em Outeiro

Ensino Fundamental – FUNBOSQUE

Serviço de Ensino Fundamental da Fundação Escola Bosque em Outeiro

Educação de Jovens e Adultos (EJA) – FUNBOSQUE

Serviço na modalidade Educação de Jovens e Adultos (EJA) na FUNBOSQUE

Educação Profissional – FUNBOSQUE

Serviço na modalidade Educação Profissional na Fundação Escola Bosque

Curso Livre – Carteira de Manipulação de Alimentos na FUNBOSQUE

Serviço destinado a comunidade de Outeiro para tirar a Carteira de Manipulação de Alimentos

Ensino Médio Técnico – Meio Ambiente – FUNBOSQUE

Serviço de Ensino Técnico em Meio Ambiente na FUNBOSQUE

Licença Especial de Fonte Sonora

Serviço destinado à regularizar e obter a autorização do órgão ambiental para realiação de festas e eventos festivos que utilizem fontes sonoras em público

Projeto Cesta Nutrir Juntos

Serviço de distribuição de cestas básicas para pessoas em vulnerabilidade social

Projeto Pão do Caroço do Açaí

Saiba mais sobre o Projeto Pão do Caroço do Açaí

Projeto Longevidade – Assistência Nutricional aos Idosos

Saiba mais sobre o Projeto Longevidade

Ouvidoria da Guarda Municipal

A Ouvidoria da GMB tem como atribuição receber e apurar denúncias, reclamações, elogios e representações sobre atos considerados ilegais, arbitrários, desonestos, ou que contrariem o interesse público, como também realizar apurações de todo e qualquer ato lesivo ao patrimônio Público.

Centro de Referência Especializado de Assistência Social (CRAS)

Centro de Referência Especializado de Assistência Social (CRAS) com atendimento para famílias e indivíduos em situação de vulnerabilidade e Risco Pessoal e Social

Centro de Convivência da 3ª idade Zoé Gueiros

Serviço de Convivência e Fortalecimento de Vínculos. Atividades de Convivência e sociabilidade em grupos para idosos com a perspectiva de integração comunitária e intergeracional, com ênfase na família de modo a ampliar o convívio, o diálogo e o aprendizado entre as gerações

Central do CadÚnico (Cadastro Nacional dos Programas Sociais do Governo Federal)

Inserção e atualização do CadÚnico para acesso ao Programa Bolsa Família e aos programas usuários, como: Minha Casa, Minha Vida, Tarifa Social de energia elétrica, carteira do idoso, benefício Continuada (BPC), entre outros programas sociais.

Centros de Referência Especializada de Assistência Social (CREAS)

O Centro de Referência Especializado de Assistência Social (Creas) é uma unidade pública da política de Assistência Social onde são atendidas famílias e pessoas que estão em situação de risco social ou tiveram seus direitos violados.

Centro POP

Serviço especializado para pessoas em Situação de Rua (abordagem de rua, acolhida apenas no horário diurno para oferta de cuidados com higiene e alimentação, identificação de necessidades, acesso ao CadÚnico, encaminhamento para a rede de saúde, educação, formação profissional, para a emissão de documentos civis, participação em vivências socioeducativas para fortalecimento e reintegração dos vínculos familiares e sociais).

Centro Dia de Referência para Pessoas com Deficiência

Serviço de Proteção Social Especial para Pessoas com Deficiência e suas Famílias

Espaços de Acolhimento Institucional para Criança e Adolescente

Serviço de acolhimento em caráter excepcional e transitório de crianças e adolescentes em cumprimento de medida de proteção.

Espaço de Acolhimento Emanuelle Rendeiro Diniz

Acolhimento em caráter excepcional e transitório de mulheres vítimas de violência doméstica sob ameaça de morte e acompanhantes (filhos e outros que estiverem sob ameaça). Acolhimento, higiene, alimentação, inserção na rede intersetorial, na vida comunitária em atividades socioeducativas e de fortalecimento pessoal e familiar. 

Casa Abrigo para Pessoas Adultas e Famílias em Situação de Rua (CAMAR)

Serviço de acolhimento por até 6 meses, e conforme avaliação técnica, de pessoas adultas e famílias em situação de rua.

Espaço de Acolhimento Institucional para os migrantes indígenas da etnia Warao

Serviço de atendimento às famílias e indivíduos, migrante e refugiado, em situação de vulnerabilidade e risco pessoal e social com vias a promover a proteção social.

Serviço de Proteção em Situação de Calamidade Pública e Emergência (SICAPE)

Serviço de atendimento emergencial para famílias e indivíduos em situação de calamidade pública e emergência temporária

Programa Bora Belém

O Bora Belém é um programa de renda cidadã, de iniciativa do governo municipal em parceria com o governo do estado, coordenado pela Funpapa. Dispõe sobre a concessão de um benefício assistencial destinado aos que se encontrem em situação de pobreza, extrema pobreza e vulnerabilidade social agravados pela crise da Covid-19.

Restaurante Popular Desembargador Paulo Frota

O Restaurante Popular desembargador Paulo Frota é uma política de segurança alimentar realizada pelo Banco do Povo de Belém, da Prefeitura de Belém. Diariamente, são ofertadas 1.100 refeições prontas, em média, com nutrientes balanceados e de qualidade contendo de 600 a 800 calorias.

Cursos Profissionalizantes

Cursos, palestras, oficinas, seminários e eventos do Banco do Povo.

Ouvidoria do Banco do Povo

Se tem você tem opinião, reclamação ou pedido a fazer conte com a Ouvidoria do Banco do Povo de Belém.

Programa donas de Si

Programa de formação e capacitação profissional para mulheres microempreendedoras e únicas provedoras do lar, incluindo as mulheres trans.

Previdência Social – Atendimento Previdenciário

Saiba mais sobre a Previdência Social Municipal

Atualizado em: 7 de dezembro de 2022

Museu de Arte de Belém (MABE)

Museu de Arte de Belém (MABE) é um museu público municipal localizado na cidade de Belém, capital do estado do Pará, Brasil. Fundado em 1991, é subordinado à Fundação Cultural do Município de Belém. Sua sede é o Palácio Antônio Lemos, edificação em estilo neoclássico erguido na segunda metade do século XIX para ser sede da Intendência Municipal, tombado pelo poder público nas instâncias federal, estadual e municipal.

Atualizado em: 19 de outubro de 2022

Centro POP

Serviço especializado para pessoas em Situação de Rua (abordagem de rua, acolhida apenas no horário diurno para oferta de cuidados com higiene e alimentação, identificação de necessidades, acesso ao CadÚnico, encaminhamento para a rede de saúde, educação, formação profissional, para a emissão de documentos civis, participação em vivências socioeducativas para fortalecimento e reintegração dos vínculos familiares e sociais).

Atualizado em: 18 de outubro de 2022

Programa Bora Belém

O Bora Belém é um programa de renda cidadã, de iniciativa do governo municipal em parceria com o governo do estado, coordenado pela Funpapa. Dispõe sobre a concessão de um benefício assistencial destinado aos que se encontrem em situação de pobreza, extrema pobreza e vulnerabilidade social agravados pela crise da Covid-19.

Atualizado em: 18 de outubro de 2022

Programa Escola de Esporte

O Programa “Escola de Esporte” consiste em vivências prático-teóricas voltadas ao esporte e lazer, levando em consideração a realidade sócio-econômica e cultural da população de Belém, suas necessidades, interesses e expectativas. As atividades desenvolvidas propiciam conhecimento sobre os fundamentos esportivos, além de aspectos da realidade vivida no cotidiano das pessoas, oportunizando a construção e apropriação de instrumental que reforcem e possibilitem a formação plena dos sujeitos como interlocutores de uma sociedade mais crítica, reflexiva e criativa.

Atualizado em: 26 de outubro de 2022

Fórum Permanente de Participação Cidadã Tá Selado

Tá Selado é um processo de participação cidadã que reúne governo e moradores de Belém para juntos apresentar e avaliar propostas prioritárias que vão orientar a gestão da cidade. Essas propostas serão base para a elaboração do Plano Plurianual (PPA), Lei Orçamentária Anual (LOA) e do plano de longo prazo, "Belém 2035, 200 anos da revolução cabana”. O Tá Selado é o Fórum permanente de diálogos entre prefeitura e comunidades de bairros, distritos e ilhas para definir eixos de condução de projetos de cidade de uma gestão democrática e popular.

Atualizado em: 20 de outubro de 2022

Plano Diretor do Município de Belém – PDM

A política urbana do Município de Belém obedece aos preceitos da Constituição Federal, da Constituição Estadual e da Lei Orgânica do Município de Belém e, em especial, da Lei Federal nº 10.257, de 10 de julho de 2001 (Estatuto da Cidade), objetivando o desenvolvimento da cidade, com justiça social, melhoria das condições de vida de seus habitantes e usuários, e desenvolvimento das atividades econômicas.

Atualizado em: 20 de outubro de 2022

Relatório Resumido da Execução Orçamentária – RREO

O Relatório Resumido da Execução Orçamentária (RREO) é uma publicação bimestral que apresenta as informações fiscais consolidadas de cada ente do país. Congrega as informações da execução orçamentária de todos os poderes, Executivo, Legislativo e Judiciário, incluindo também o Ministério Público e a Defensoria Pública, e deve ser publicado pelas esferas Federal, Estadual, Distrital e Municipal. É exigência do § 3º, art. 165, da Constituição Federal/88 e deve ser publicado pelo Poder Executivo até trinta dias após o encerramento de cada bimestre.

Atualizado em: 21 de outubro de 2022

Relatório de Gestão Fiscal – RGF

O Relatório de Gestão Fiscal (RGF) é um dos instrumentos de Transparência da Gestão Fiscal criados pela Lei de Responsabilidade Fiscal (LRF). O RGF objetiva o controle, o monitoramento e a publicidade do cumprimento dos limites estabelecidos pela LRF: Despesas com Pessoal, Dívida Consolidada Líquida, Concessão de Garantias e Contratação de Operações de Crédito.

Atualizado em: 20 de outubro de 2022

Vistorias Técnicas e Alinhamento Predial

A Vistoria Técnica é um processo de avaliação que visa verificar as condições técnicas, de manutenção e de funcionalidade de uma edificação ou de seus sistemas, objetivando identificar e avaliar problemas, deficiências ou irregularidades, atuando como ferramenta para a tomada de decisões em relação à manutenção, reformas ou obras, garantindo a segurança e funcionalidade da edificação.

Atualizado em: 27 de maio de 2025

Plano de Contratações Anual 2025 – PCA

O Plano de Contratações Anual (PCA) é uma ferramenta de planejamento que tem como objetivo organizar e priorizar as aquisições e contratações essenciais para o funcionamento dos órgãos e entidades da Administração Pública. Desenvolvido a partir das necessidades específicas de cada secretaria, o PCA busca assegurar a eficiência e a transparência das contratações, além do cumprimento da Lei Orçamentária Anual (LOA), utilizando-a como base para o planejamento das contratações de bens e serviços a serem realizadas no decorrer do exercício financeiro.

Atualizado em: 20 de janeiro de 2025

Voluntário da Defesa Civil

Podem se cadastrar pessoa física maior de 18 anos e pessoa jurídica de fins não lucrativos desde que atendam os requisitos dispostos no edital de chamamento. No momento da inscrição, é possível optar pela participação também no Círio de Nazaré 2022. Os candidatos aptos a atuarem como voluntários serão informados sobre as próximas etapas do processo por meio do e-mail cadastrado.

Atualizado em: 9 de março de 2023